欢迎来访,今天是2025年12月29日   星期一

新闻中心

国内首批、广西首家获得甲级综合资信的咨询机构

新闻中心

公告公示 当前位置:首页>新闻中心>公告公示
mile米乐集团有限公司关于学校网络研讨室升级改造项目(项目编号:ZXJTZB2025-092)成交结果公告

mile米乐集团有限公司关于学校网络研讨室升级改造项目(项目编号:ZXJTZB2025-092)成交结果公告

2025-12-10

mile米乐集团有限公司关于数字语言实验室5改造升级项目(项目编号:ZXJTZB2025-097)成交结果公告

mile米乐集团有限公司关于数字语言实验室5改造升级项目(项目编号:ZXJTZB2025-097)成交结果公告

2025-12-05

江南训练基地游泳一、二馆过滤砂缸更换项目(项目编号:BTJXZB2025-094)成交结果公告

江南训练基地游泳一、二馆过滤砂缸更换项目(项目编号:BTJXZB2025-094)成交结果公告

江南训练基地游泳一、二馆过滤砂缸更换项目(项目编号:BTJXZB2025-094)成交结果公告 一、项目编号:BTJXZB2025-094二、项目名称:江南训练基地游泳一、二馆过滤砂缸更换项...

2025-11-25

学校网络研讨室升级改造项目(项目编号:ZXJTZB2025-092) 竞争性磋商公告

学校网络研讨室升级改造项目(项目编号:ZXJTZB2025-092) 竞争性磋商公告

2025-11-24

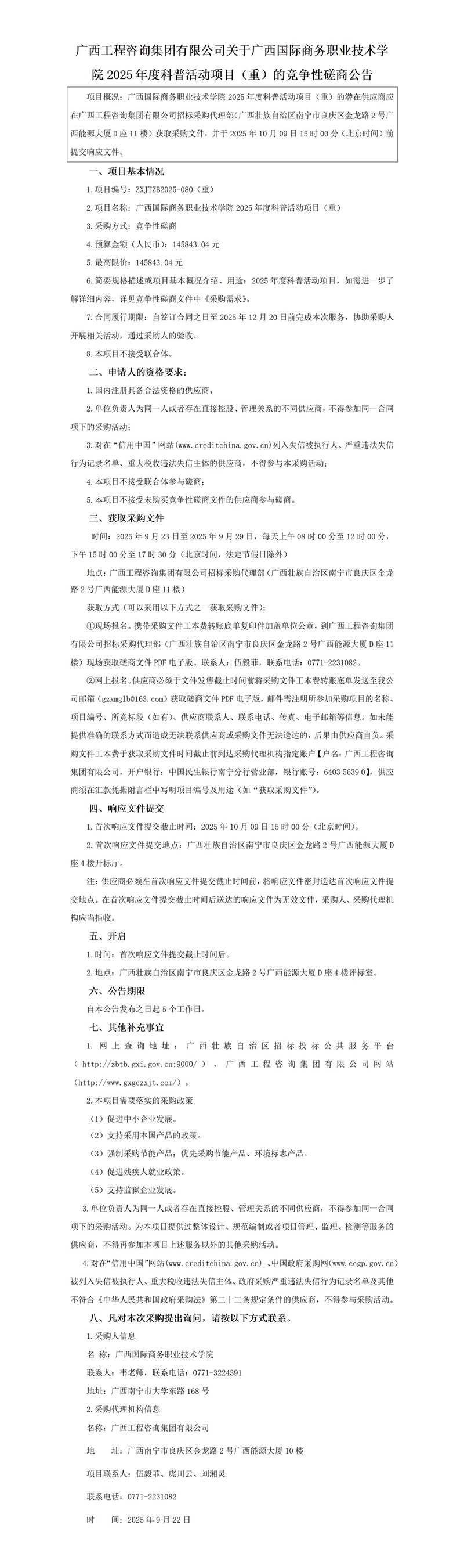
mile米乐集团有限公司关于数字语言实验室5改造升级项目(项目编号:ZXJTZB2025-097)竞争性谈判公告

mile米乐集团有限公司关于数字语言实验室5改造升级项目(项目编号:ZXJTZB2025-097)竞争性谈判公告

2025-11-21

mile米乐集团有限公司关于大学路校区监控室升级改造项目 (项目编号:ZXJTZB2025-090)成交结果更正公告(一)

mile米乐集团有限公司关于大学路校区监控室升级改造项目 (项目编号:ZXJTZB2025-090)成交结果更正公告(一)

2025-11-18

广西桂西北治旱龙江河谷灌区工程股份合作公司股权投资方案及法律意见书公示

广西桂西北治旱龙江河谷灌区工程股份合作公司股权投资方案及法律意见书公示

现将广西桂西北治旱龙江河谷灌区工程《股份合作公司股权投资方案》《法律意见书》(详见附件)进行披露,请各潜在投标人自行查看、下载。 附件:1.股份合作公司股权投资方案.pdf  &n...

2025-11-18

江南训练基地游泳一、二馆过滤砂缸更换项目竞争性磋商公告

江南训练基地游泳一、二馆过滤砂缸更换项目竞争性磋商公告

江南训练基地游泳一、二馆过滤砂缸更换项目竞争性磋商公告项目概况 江南训练基地游泳一、二馆过滤砂缸更换项目的潜在供应商应在 广西南宁市良庆区金龙路2号广西能源大厦11楼1110室 获...

2025-11-10

mile米乐集团有限公司关于大学路校区超融合平台扩容项目(项目编号:ZXJTZB2025-091)成交结果公告

mile米乐集团有限公司关于大学路校区超融合平台扩容项目(项目编号:ZXJTZB2025-091)成交结果公告

mile米乐集团有限公司关于大学路校区超融合平台扩容项目(项目编号:ZXJTZB2025-091)成交结果公告 一、项目编号:ZXJTZB2025-091二、项目名称:大学路校区超融合平台扩...

2025-11-06

mile米乐集团有限公司关于大学路校区监控室升级改造项目(项目编号:ZXJTZB2025-090)成交结果公告

mile米乐集团有限公司关于大学路校区监控室升级改造项目(项目编号:ZXJTZB2025-090)成交结果公告

2025-11-03

mile米乐集团有限公司 版权所有