欢迎来访,今天是2025年12月29日 星期一
常见问题
|
资料下载
|
OA登录
走进广咨
广咨简介
组织架构
管理团队
分、子公司
资信荣誉
发展历程
新闻中心
公司要闻
公告公示
党建工作
党组织概况
党建动态
联系我们
新闻中心
国内首批、广西首家获得甲级综合资信的咨询机构
新闻中心
公司要闻
公告公示
公告公示
当前位置:
首页
>
新闻中心
>
公告公示
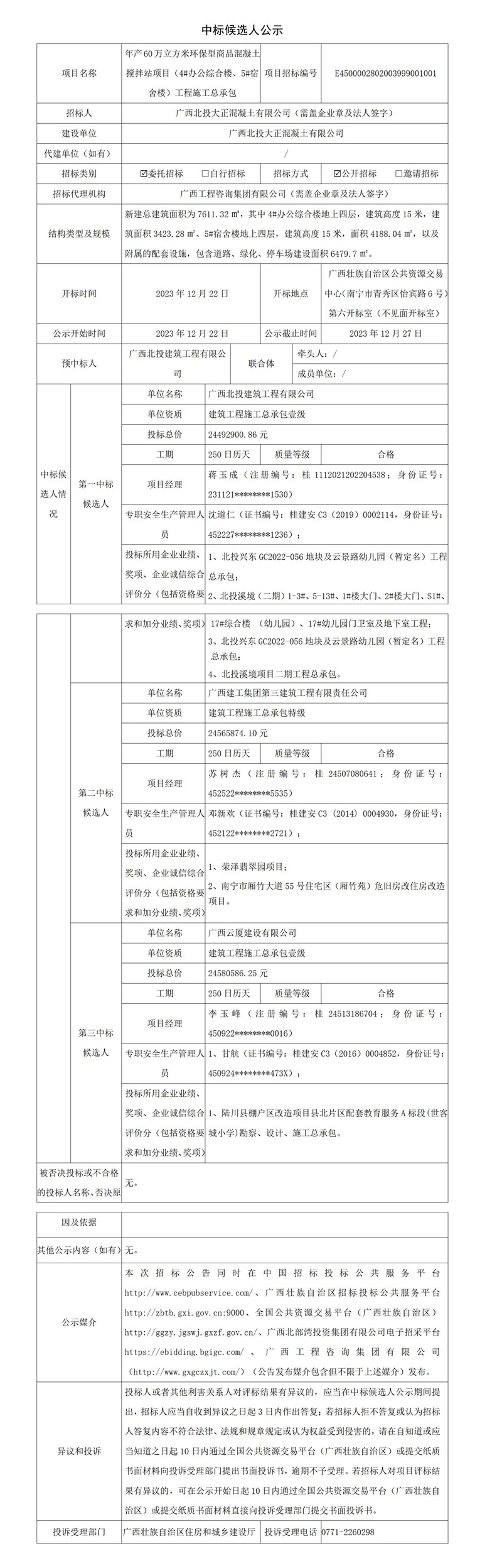
中标候选人公示
发布时间:2023-12-02 17:28:41 浏览:886次 作者:mile米乐集团 来源:mile米乐集团
mile米乐集团有限公司 版权所有