欢迎来访,今天是2025年11月13日 星期四
常见问题
|
资料下载
|
OA登录
走进广咨
广咨简介
组织架构
管理团队
资信荣誉
分、子公司
发展历程
新闻中心
公司要闻
公告公示
党建工作
党组织概况
党建动态
联系我们
新闻中心
国内首批、广西首家获得甲级综合资信的咨询机构
新闻中心
公司要闻
公告公示
公告公示
当前位置:
首页
>
新闻中心
>
公告公示
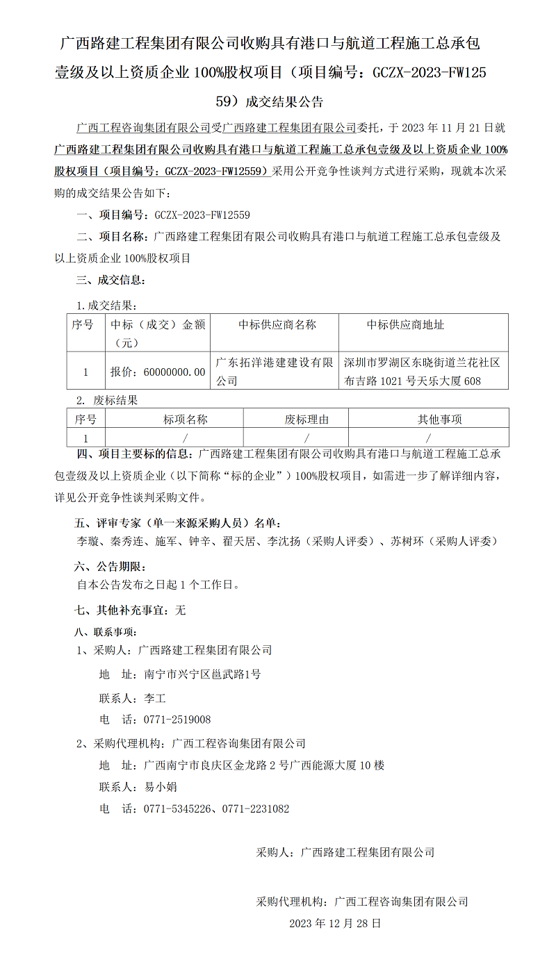
广西路建工程集团有限公司收购具有港口与航道工程施工总承包壹级及以上资质企业100%股权项目(项目编号:GCZX-2023-FW12559)成交结果公告
发布时间:2023-12-28 11:57:46 浏览:1560次 作者:mile米乐集团 来源:mile米乐集团
mile米乐集团有限公司 版权所有